You complete Missions by playing different Mancala games and achieve different goals within certain Time Limit in Online Mode. Missions have all different goals: For example, you need to play Kalah more than 5 times and win at least 1 time within 1 hour, or to play Um El Bagara more than 5 times and win at least 1 time, within 30 minutes. Every time you complete a Mission, you receive a new Animal. You definitely need to win Mancala in order to complete Missions, however, there are certain important points to be addressed: Characteristics of each game, goal of the Mission, your left stamina and the Time Limit, and other ways to complete the Mission other than winning the game, etc.
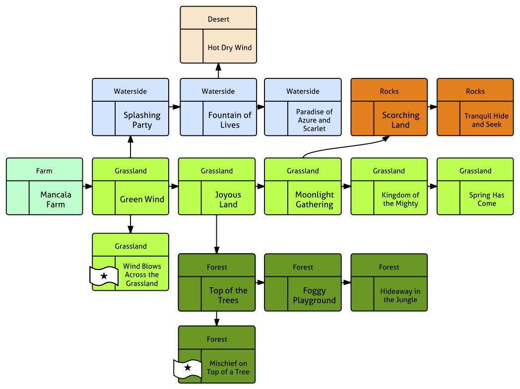
Green Wind, "Joyous Land," and "Top of the Trees" shown below are called "Mission Groups." The names of the Mission Groups in Mission menu are also the names of "Fields" in "Safari." Multiple "Mission Groups" (="Fields") belongs to an "Area." (See below.) The name of the corresponding "Area" is shown above the name of the Mission Group (=Field). For example, the Fields "Green Wind" and "Joyous Land" are in the Area "Grassland" in Safari.
To start a Mission, tap any Mission Groups (=Fields) that are open, then select any one of the Missions under the Mission Group in the following page.
![]() |
White | White Mission Groups (Fields) are open. |
![]() |
Gray | Gray Mission Groups (Fields) are not open yet. You need to consume one Seed of Wonder to open them. |
![]() |
Black | Black Mission Groups (Fields) cannot be open yet. You need to complete the previous Mission Groups first. |
The representative of the Animals that live in the Erea are shown as emblems.
You open Mission Groups (Fields) that are not open by consuming Seeds of Wonder. Different number of Seeds are required Field to Field.


A Mission Group is completed when you completed all the Missions in the Mission Group. Completed Mission Groups are check-marked. You have gold check marks when you have completed all the Missions, achieving the goals. You have blue check marks when you have one or more Missions finished, receiving the reward Animal by "Sowing" (will be explained later). When a Mission Group is completed, your max stamina is increased *1. Increasing your max stamina helps your game going forward.
Mission tab
includes the following information.
You can take only one Mission at a time.~ When you choose Missions, make sure you have enough stamina to complete the goal. Check your current stamina and gained stamina within the Time Limit, the consumed stamina per game and at least how many times you will need to play the game to complete the Mission. Also, you cannot challenge another one while you still have time left for the Time Limit of the current Mission. Continue to play the game for the current Mission and break your own record when you still have time.

When you are under a Mission, you can see the progress on the top of Mission page (See the right pic).
You can also grab the status to see the Mission icon on the front page when you are taking a Mission.
| Emmy | Lisa | Ken |

Very important note here is that You need to Play in Online Mode to challenge Missions. Even though you play the target game, your results are NOT counted if you play in Training Mode or Face to Face Mode.
You will see Ken in the beginning of games when you play
target games of the Mission as shown left.
If you have chosen a non-target game by mistake, try to walk
out from the game quickly: You may not lose stamina if you are
quick enough!
You can proceed to the next Area, when you have completed previous Area as shown below.
| Blitz | Blitz *2 Missions. You achieve certain number of times of play and wins of the target game in a period of short time. Normally, Time Limit is 30 minutes, and you will need to play the game quickly. |
| Run | Missions to achieve certain number of consecutive wins. "Tree of Consecutive Wins" will grow (explained later) when you break the record. |
| Combined | Tough Missions that require combination of Blitz and Consecutive Wins. |
| Play Count | You achieve more than certain
number of play of the target games. I bet you will be
pretty skillful If you try this Play Count Mission
several times . "Tree of Plays" (explained
later) will grow when you break your record. |
| Trainning | Missions to be familiarized with the game rules. They can be easily completed when you are through with learning the rules. |
| Victory | You need to achieve certain number of wins of the target games. "Tree of Wins" (explained later) will grow when you break your record. |
| W 〜 Double | Play 2 different target games for more than certain time and win more than certain times in total. "Tree of Wins" (explained later) will grow when you break your record. |
| All Game | Play all the 5 games and achieve certain number of total wins. "Tree of Wins" (explained later) will grow when you break your record. |
Please see more details in the "Mission List."

What if you have little time left and do not have enough stamina left?~ Your stamina is recovered 100% if you consume a Seed of Wonder.
If you need a little more stamina to complete the Mission, go to Safari and try Sowing. Your stamina gets recovered if you are lucky. There are 4 stamina recovery items that you can receive by Sowing: 1, 2, 10, and 20 stamina recovery. Remember using this Sowing wisely.

As explained briefly a little earlier, there are two ways to complete Missions:

I recommend you try to complete the Mission goals
repeatedly, as you can challenge Missions as much as you
want.
However, if you are stuck but you really wanna go ahead now,
then you can pray in Safari to win the Animal!
When your max stamina is still low, you probably have some Missions that you cannot complete without using Seeds of Wonder. You can skip the Mission for the moment and come back later when your stamina gauge has grown bigger.
Secret Field "The Wind blows Across the Grassland" and "The
Mischief on Top of a Tree" will never appear if you just
continue completing the Mission Goals.
You need to win them with Sowing in "Green Wind" and "Top of
the Trees" in Safari.
Your opponents in these Secret Fields are extremely strong. However, it is said that the appearance ratio of the Seeds of Wonder and Seeds of the Earth is also extremely high. Let's go for it!
![]()
Seeds of Wonder and Seeds of the Earth are indispensable items to proceed Missions. These items are collected in Online Mode games. You basically win these Seeds when you win the game. You will have a bigger chance when you have a Companion Animals with special Skills such as you get Seeds even though you lose game, or you get Seeds in opponent's Pits.
Seeds of Wonder are sold at "Mancala Store" in Mancala Club. Please note that Seeds of the Earth cannot be purchased though: You need to win them in the Online Mode games.
In Missions, you consume more stamina than in regular online games, but you enjoy a lot higher appearance ratio of Seeds of Wonder and Seeds of the Earth there.
As you proceed Missions, you may see some Trees growing on your front page. There are 4 different Trees. As they grow, you can crop Seeds of Wonder and Seeds of the Earth.
| Name of Tree | Description | Fruits (Seeds) |
| Tree of Ratings | Grows when your Rating Point exceeds 1600, 1800, 2000, 2200, 2400, 2600, and 2800 for the first time. The higher your Rating Point gets, the more number of Seeds are cropped. | Seeds of Wonder |
| Tree of Wins | Every time you break your winning record in each target Mission, the fruit gets bigger. When you break your winning record of n, n+1, n+2... for the first time, the Tree gets higher. Target Missions are the ones in Category V, W, A in the Mission List. | Seeds of the Earth |
| Tree of Consecutive Wins | Every time you break your winning record in each target Mission, the fruit gets bigger. When you break your winning record of n, n+1, n+2... for the first time, the Tree gets higher. Target Missions are the ones in Category R in the Mission List. | Seeds of the Earth |
| Tree of Plays | Every time you break your winning record in each target Mission, the fruit gets bigger. When you break your winning record of n, n+1, n+2... for the first time, the Tree gets higher. Target Missions are the ones in Category P in the Mission List. | Seeds of the Earth |
Tree of ratings
|
|
| Fruit of Tree of Ratings |
Tap the Fruit and harvest it when you have one!
|
|
|
|
|
|
|
|
|
![]() |
| Phase 1 | Phase 2 | Phase 3 | Phase 4 | Phase 5 | Phase 6 | Phase 7 | Phase 8 | Phase 9 |
"Tree of Wins, Consecutive Wins, and Plays''
|
|
| Fruit of Tree of Wins, Consecutive Wins, and Plays |
|
|
![]() |
![]() |
![]() |
![]() |
![]() |
![]() |
![]() |
![]() |
![]() |
| Phase 1 | Phase 2 | Phase 3 | Phase 4 | Phase 5 | Phase 6 | Phase 7 | Phase 8 | Phase 9 | Phase 10 |
The Trees and the Fruits grow independently. The Fruits drop on the ground and the Seeds are collected automatically.
You can take the same Missions as many times as you want: Let's break your own records and win the Seeds!
In regular Online Play, you are matched with opponents with similar Rating Points. If you set your Level "Easy" or "Hard" in the Game Settings, then you are matched with opponents with lower or higher Rating Points. However, please note this arrangement is ignored in Missions.
Also, in the Secret Fields, some special opponents are waiting for you. You will need to face them!